近期,國家工信部的新一批(第363批)《道路機動車輛生產企業及產品公告》和《享受車船稅減免優惠的節約能源使用新能源汽車車型目錄》(第四十四批)擬發布內容的公示,公示時間為2022年10月14日-2022年10月20日。

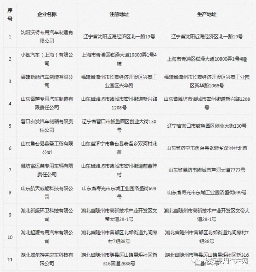
擬新增11家專用車生產企業名單

上一主題:
重磅!汽車、掛車及汽車列車執行新規!
近期,國家工信部的新一批(第363批)《道路機動車輛生產企業及產品公告》和《享受車船稅減免優惠的節約能源使用新能源汽車車型目錄》(第四十四批)擬發布內容的公示,公示時間為2022年10月14日-2022年10月20日。

擬新增11家專用車生產企業名單
